首页 > 全部 > 语文 > 【2025秋新版】三年级语文上册期末复习《修辞手法》专项训练

【2025秋新版】三年级语文上册期末复习《修辞手法》专项训练

语文 学科资源 免费获取 878人领取
价格: 1.00 原价:¥19.80
收藏
  • 资源介绍
手机端访问

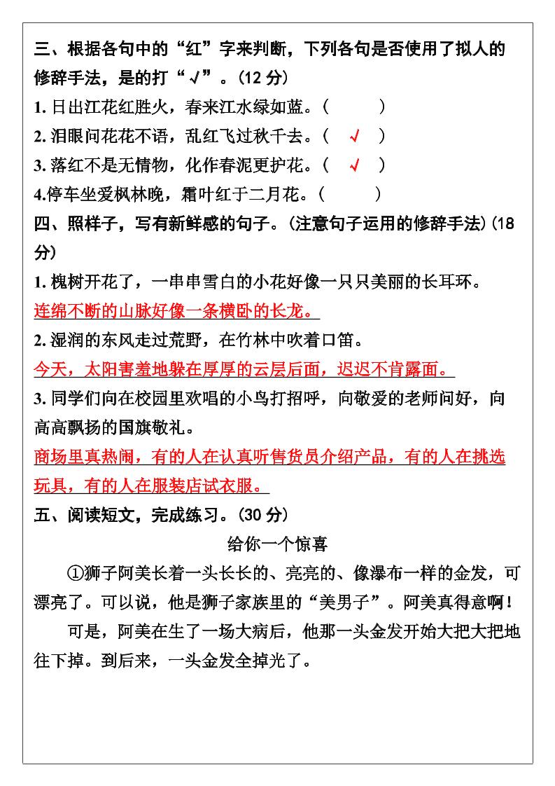
------预览已结束,还剩2页未读------
开通会员后可免费下载高清完整文档

转载请说明出处!如内容无法下载/内容错误/版权问题,请联系管理员》内容投诉《版权免责声明
1. 本店所有内容均由网络公开发布渠道收集整理而来,该资料仅作为阅读交流使用,并无任何商业目的,所有资料仅供学习交流,严禁用于商业用途。不得违反国家法律。否则后果自负!
2.任何访问、浏览本站、购买或未购买的人,就代表已阅读,理解并同意遵守本声明条款
3.内容来源:本站所有内容均来自网络公开渠道收集整理。若版权方、出版社认为本站侵权,请立即通知本站》 内容投诉提供相关证实材料,如版权属实,本站将在24小时内下架相关宝贝,谢谢!

4.宝贝所标识的价格,是对本站收集整理资料以及本站运营支付的适当补偿,资料索取者应尊重版权方的知识产权,谢谢!
5. 如有链接无法下载、失效或广告,请联系管理员处理!
6.资源属于可复制的产品,无任何理由退款!

推荐资源

客服

扫码添加客服微信

热线

官方客服

如遇问题,请联系客服为您解决

电话客服:15603004105

客服微信:WFC1532333

工作时间:9:00-18:00,节假日休息

公众号

扫码关注微信公众号